「新加坡留学」留学机构|新加坡阿米提全球学院AMITY
更新时间:2025-12-08 14:50:04
01
院校简介

新加坡阿米提全球学院(Amity Global Institute)隶属于世界领先的阿米提教育集团,世界各地建立150多所全球国际学校高等教育机构,遍布纽约、新加坡、迪拜等世界各地。
全球学生已超过20万,全校全职教师团队6000名,开设400+项目和专业,其旗舰大学跻身为(世界大学排名机构)全球前3%的名校。

在综合实力方面,新加坡阿米提全球学院是全球颇负盛誉的AACSB(国际商学院协会)成员之一,其学历学位证书获得中国教育部留学服务中心官方认证,连续获得新加坡教育信托EduTrust认证,率先与伦敦大学、北安普顿大学、提赛德大学等英国名校深度合作,提供从专科到博士后的全球化标准教育。

在特色教育方面,新加坡阿米提全球学院被业界赋予“全球领导者摇篮”美誉,专注培养以具备全球视野和领袖素质的商业精英为目的,推崇学术和实践相结合的特色教育模式,顶尖学者和企业界成员共同设计商务管理、语言、工商管理等专业课程。
02
院校优势

☑ 交换生项目
为学生提供一个学期的海外交换生机会,可交换至美国纽约校区,加拿大雷湾湖首大学,阿联酋迪拜校区和加拿大约克维尔大学。
☑ 英语语言课
为暂时不能满足大学直接入学要求的同学开设高质量英文语言课程,没有雅思成绩的同学可以通过学校英语试入学。
☑ 毕业率高
一年多次开学学制设置,6个月完成预科课程和大专课程,10个月完成英语语言课程。Amity新加坡校区绝大部分专业的考核方式是论文形式。专业教师也会对论文进行针对性指导,学生们大多都以优异的成绩高均分毕业。
☑ 费用低廉
Amity新加坡校区学费低于新加坡其他私立大学,生活成本相比其他较长学制的发达国家学校低廉许多。
03
院校环境

新加坡阿米提全球学院位于乌节路中心地带,毗邻地铁索美赛站,走路2分钟就能到达地铁口。
学院不仅提供优质教育资源和浓厚学术氛围,经常举行校园文化节、夏令营、毕业典礼、短期游学等文化活动,拥有24小时健身房和乌节路图书馆,提供室内篮球场和游乐场。

学院共有两处学生公寓,一处紧邻武吉士,一处位于ST TOMAS路,公寓里配有安保和生活老师。每个楼栋均有单人间和双人间两种规格,空调书桌与衣柜是每间房标配,整个氛围充满居家温馨感。
无论是设施配套还是装修风格,新加坡阿米提全球学院宿舍温馨人性化,减轻留学生异国他乡的陌生感。
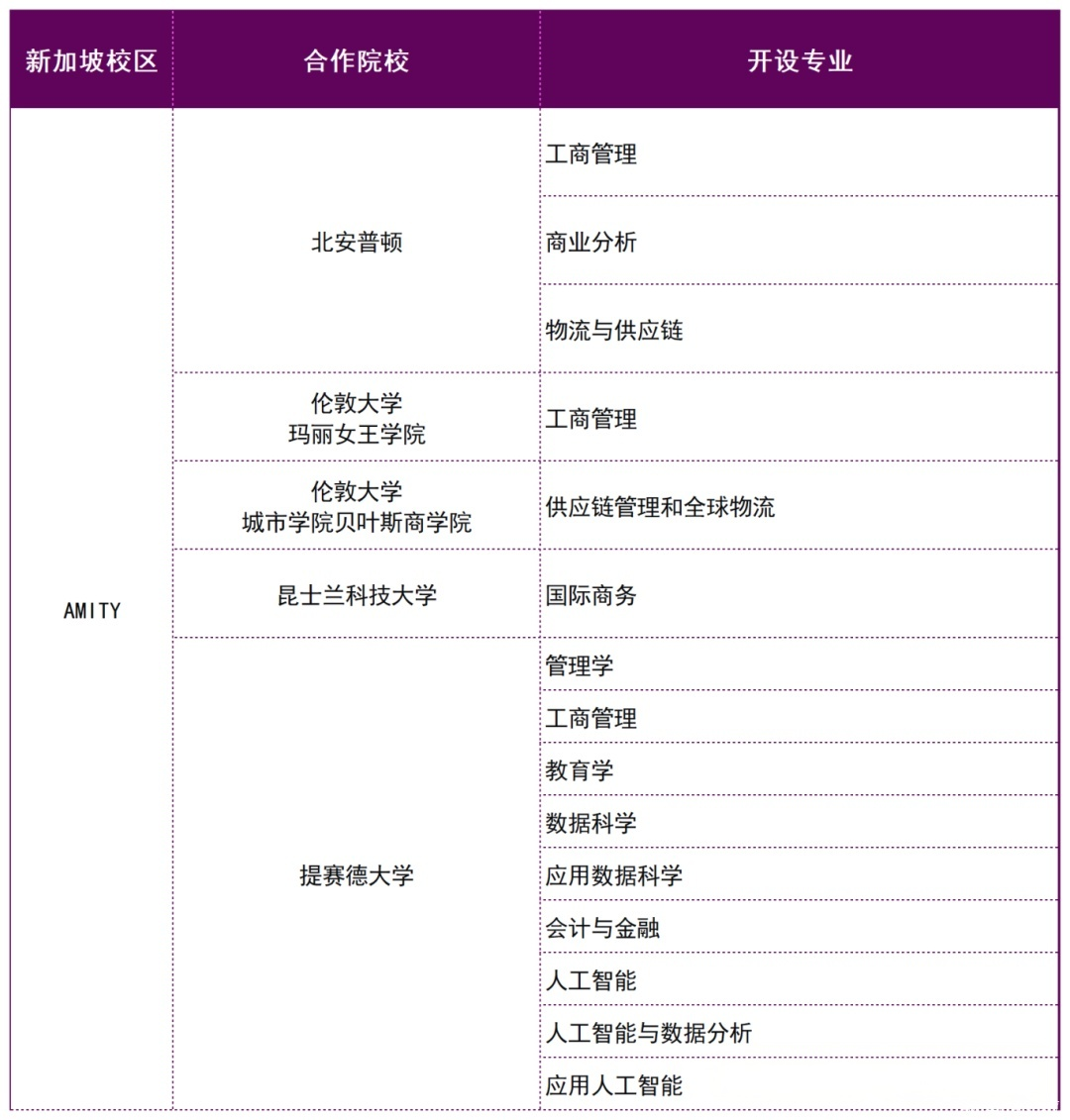
04
合作院校

伦敦大学University of London
伦敦大学是全球前十的常青藤院校和英格兰第三古老大学,其玛丽女王学院是四大核心学院之一,其中伦敦大学城市学院贝叶斯商学院是国际商学院协会(AACSB)成员,获得三皇冠认证。
英国北安普顿大学University of Northampton
北安普顿大学是英国的公立大学,拥有两个校区六个学院,获得教学卓越框架奖TEF银奖。北安普顿大学商学院在全球拥有3500多名学生,其工商管理硕士课程在新加坡英国类MBA项目排名第一。
英国提赛德大学Teesside University
提赛德大学座落于英国米德尔斯堡市,是英国第十五大综合性大学。现今拥有10万多名校友,在北亚、南亚、东南亚和非洲设有许多地区办事处,2024年《卫报》大学指南中获得全英排名第80。
05
本科招生专业&申请条件


本科申请条件
年龄要求:年满18周岁
学历要求:
高中毕业或完成12年级教育,提供成绩单和毕业证;
拥有国际学士学位(IB)文凭、新加坡理工学院文凭或BTEC Level 4 HNC等同等学历;
专升本需提供专科毕业证及成绩单,专业对口者可申请免修部分课程。
语言要求:雅思6.0分或同等水平,单项不低于5.5分;若英语为教学语言,可提供学校证明替代雅思。
其他材料:护照复印件、照片、个人陈述、推荐信等。
06
硕士招生专业&申请条件


硕士申请条件
年龄要求:年满20周岁
学历要求:
本科学历(需提供毕业证、成绩单),专业不限;
专科毕业需具备5年以上相关工作经验,经学校评估后可申请。
语言要求:雅思6.5分或同等水平,单项不低于5.5分;部分课程接受学校内测成绩。
工作经验要求:部分课程要求至少2年相关工作经验,管理岗位优先。
上一篇:「新加坡留学」留学机构|新加坡伦敦商业金融学院LSBF
下一篇:没有了